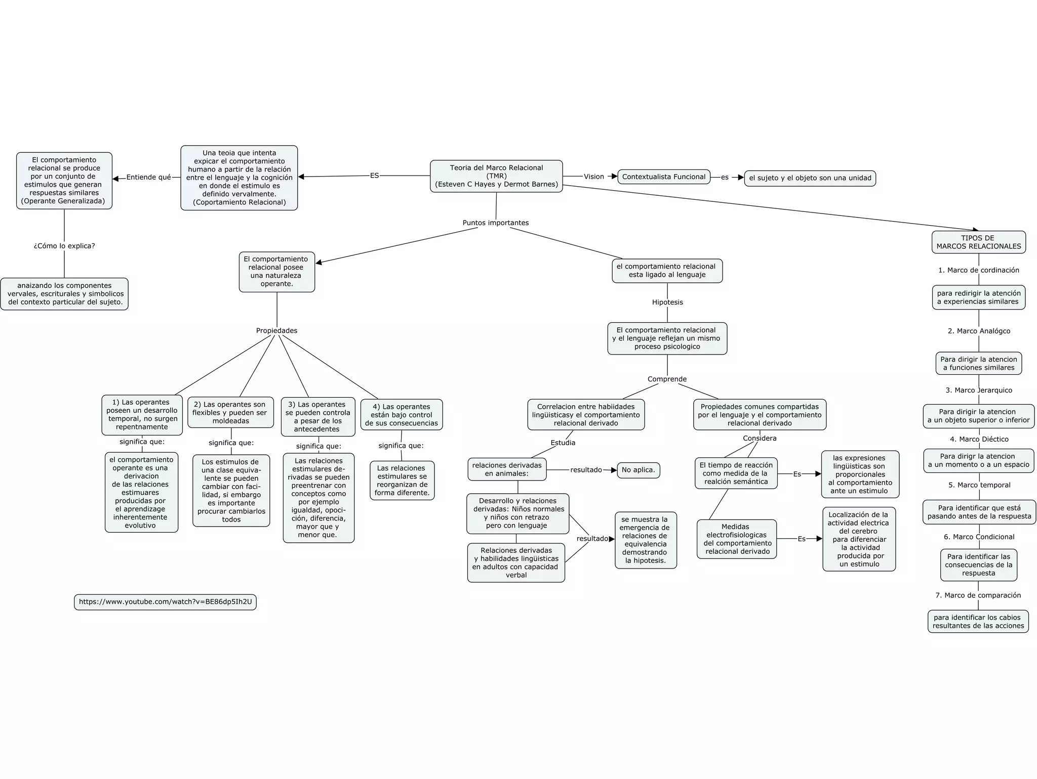
La teoría del marco relacional (RFT) es una teoría psicológica del lenguaje humano y la cognición desarrollada por Steven C. Hayes y Dermot Barnes-Holmes y actualmente evaluada y puesta a prueba en varios laboratorios del mundo, considerándosela un desarrollo de las conceptualizaciones de Skinner.[1]
Está basada en la filosofía del contextualismo funcional, el cual se centra en cómo los humanos aprenden lenguaje a partir de interacciones con el ambiente. El contextualismo funcional es una extensión y, a su vez, una interpretación funcional del conductismo radical skinneriano, y enfatiza la importancia de predecir e influenciar eventos psicológicos tales como pensamientos, sentimientos y conductas centrándose en variables manipulables de su contexto.
En efecto, la teoría de los marcos relacionales avanza en las respuestas que el teórico e investigador pionero Skinner había dejado pendientes: ¿Cómo aprenden los seres humanos a establecer relaciones lingüísticas?[1]
Desarrollo y aplicación
Se puede decir que la RFT es una revisión del acercamiento conductista al lenguaje que B.F. Skinner propuso en su libro de 1957 Conducta Verbal.[1] Skinner presentó su acercamiento como una interpretación, y no como un programa de investigación, los cuales son considerados por los investigadores como demasiado limitados para el estudio del lenguaje. Un ejemplo es que, aunque la investigación del lenguaje ha sido útil en algunos entrenamientos para ciertos aspectos del lenguaje en niños con problemas en el desarrollo, no existe una sólida investigación en áreas relevantes como la solución de problemas, el razonamiento, las metáforas, la lógica, etc. La RFT plantea como principales objetivos la investigación experimental de dichas áreas, estando de hecho ya en el proceso en algunas de ellas.
En una revisión del libro de Skinner, el lingüista Noam Chomsky arguyó que la generatividad del lenguaje muestra que este no puede ser simplemente aprendido, sino que debe haber alguna innata unidad de adquisición del lenguaje. Muchos consideran está revisión como el punto de partida donde el cognitivismo tomó el puesto del conductismo como la corriente principal en psicología. Los conductistas generalmente ven dicha crítica como injusta y fuera de lugar (para una respuesta conductista a Chomsky, ver MacCorquodale (1970), On Chomsky's Review Of Skinner's Verbal Behavior, pero es innegable que la psicología cambió su atención y que la revisión fue una ayuda muy influyente para producir un crecimiento de la psicología cognitiva.
A pesar de la falta de atención desde el cognitivismo, el análisis de la conducta sigue vivo y en crecimiento. Este ha pasado a centrarse en mayor profundidad en problemas del desarrollo y otras áreas donde las contingencias directas pueden ser usadas rápidamente.
La RFT se distingue del trabajo de Skinner por la identificación y definición de un particular tipo de operante condicionada conocida como respuesta relacional.[1] Con ello se refieren a un proceso que hoy por hoy parece ocurrir tan solo en humanos que poseen un lenguaje.[1] Se considera que en todos los aspectos de la conducta humana dicha repuesta tiene influencia. La teoría representa un intento para aportar un acercamiento progresivo desde un punto empirista a la complejidad de la conducta humana preservando la visión del análisis de conducta.
Varias docenas de estudios han puesto a prueba las ideas de la RFT, mostrando como es posible la producción de conductas no antes entrenadas gracias al entrenamiento previo con múltiples ejemplos, el rol del contexto y las consecuencias. La respuesta relacional también se ha mostrado como responsable de alterar otros procesos conductuales tales como el condicionamiento clásico. Finalmente, cabe destacar que hay ciertos avances empíricos realizados por investigadores dentro de la RFT centrados en el análisis y entendimiento de temas como las metáforas, la toma de perspectiva y el razonamiento.
Los defensores de la RFT suelen considerar que el principal problema por el cual el análisis de la conducta no es una de las principales corrientes es por la falta de una base experimental sólida sobre el lenguaje y la cognición. Por lo tanto la RFT podría constituir un gran paso adelante. La controversia parece estar en si la RFT será un paso adelante, ya que sus implicaciones parecen ir más allá de las interpretaciones y alcances que se han ido haciendo dentro de su tradición intelectual.
Usos
La RFT es la base de la práctica terapéutica conocida como terapia de aceptación y compromiso[1] y provee una base conceptual y una guía para ampliar la capacidad de desarrollo cognitivo y del lenguaje en intervención temprana en niños con autismo.
Impacto en el mundo de habla hispana
El grupo de la Dra. Camen Luciano en la Universidad de Almería ha investigado aspectos básicos y aplicados de la teoría durante las últimas décadas. El libro Teoría del marco relacional de Hayes ha sido editado en español recientemente por ABA España.
Bibliografía
Hayes, S. C., Barnes-Holmes, D., & Roche, B. (Eds.). (2021). Teoría del marco relacional: Un enfoque postskinneriano de la cognición y el lenguaje humanos (J. Virués Ortega y A. Perez-Bustamante Pereira, Eds. y trads.). ABA España. ISBN 13 978-84-09-31730-1 (Original publicado en 2001)
Véase también
Referencias
Enlaces externos
- http://dialnet.unirioja.es/servlet/articulo?codigo=1274039

/filters:blur(7)/63/38/6338854439985e1edab4be572d9c4804.jpg)

